保卫处
 首页  部门简介  新闻中心  支部活动  法规制度  国家安全  安全管理  平安校园  安全图片  联系我们  学院首页 
办事指南
 户口 
 交通 
 治安 
 消防 
下载中心
哈尔滨金融学院安全防火责任...
校园110报警电话

地址:信息楼     会计楼

校园110应急指挥中心(207

报警电话:86143110

值班室电话:86143110


当前位置: 首页 > 办事指南 > 户口 > 正文
 

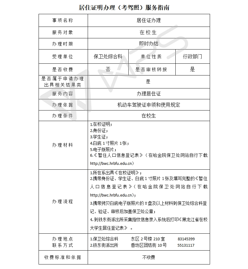
居住证明办理服务指南(图片格式直接浏览版)

2018-04-02 13:07 孙世勇 

关闭窗口

版权所有 哈尔滨金融学院 地址:哈尔滨市香坊区电碳路65号